🔍 Key Concepts
• Autotransformer reduced-voltage starting and what a “50% tap” physically means in terms of turns and voltage ratio
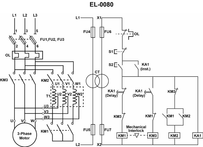
• How the motor is connected to the autotransformer when KM2 is closed (trace the path from L1–L3 to U, V, W on the motor)
• The relationship ( V_{tap} = k \times V_{line} ) where k is the tap percentage expressed as a decimal
💭 Think About
• Look at the left side of the diagram and, with only KM2 closed, identify which transformer terminals (U1/U2, V1/V2, W1/W2) are actually feeding the motor terminals U, V, W
• Ask yourself: if the line is 440 V and the connections to the motor are taken from a 50% tap on each phase of an autotransformer, what fraction of 440 V appears at the motor?
• Consider how a 3‑phase autotransformer behaves: does the tap percentage apply to phase voltage, line voltage, or both in this type of starter connection?
✅ Before You Answer
• Verify that with KM2 closed, the motor is being supplied from the tap terminals (U2, V2, W2) and not directly from the line or from U1, V1, W1
• Confirm that a 50% tap means the motor sees 50% of the line voltage, not 50% of something else
• After computing the voltage (50% of 440 V), double‑check that your result exactly matches one of the multiple‑choice options before selecting it